关注官方微信
>
English
>
旧版
网站首页
学校概况
学校概况
校长致辞
现任领导
成体标识
学校章程
光影成体
机构设置
新闻公告
公示公告
成体要闻
学校通知
院系动态
热点推荐
人才培养
博士
硕士
本科
继续教育
质量工程
对外交流
科学研究
招生就业
招生信息
就业信息
信息公开
平安成体
English
您现在的位置:
网站首页
>
新闻公告
>
学校通知
>
正文
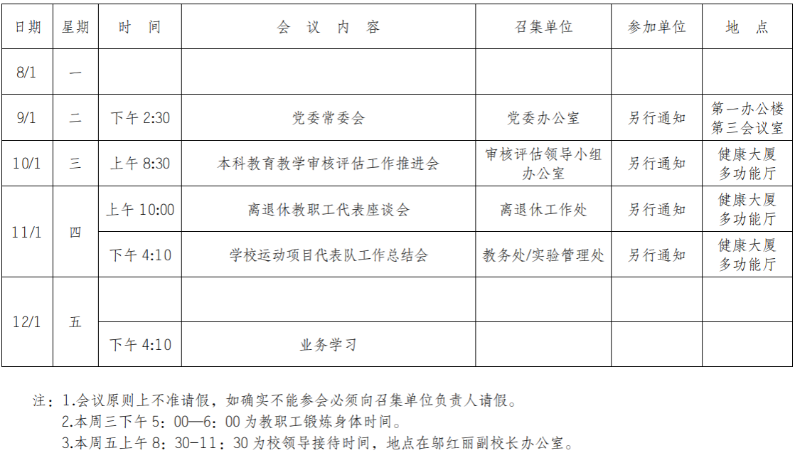
第十九周会议安排
2024-01-05
次
关于召开2023年学校运动项目代表队工作...
关于调整新校区交通车运行时间的通知
您也可能感兴趣
第五周会议安排
2025-03-21
关于学生工作干部开展校园文明督查的通知
2025-03-20
关于开展“文明校园建设承诺书”线上...
2025-03-20
关于开展2024-2025学年教材资助金评审...
2025-03-20
关于整顿正校门外电动车辆的通知
2025-03-18
关于组织师生参与“春季全国高校消防...
2025-03-17
更多>>
成体要闻
03/19
舒为平主持召开党委常委会会议
03/19
聚力体医融合!成都体育学院附属体育医院获批省级医学运动促进健康中心并启动三年行动计划
03/18
2025亚洲精英体育学院联合会年会(2025 ASIA Congress)在成都体育学院成功举行
03/18
学风建设丨志于学,笃于行
03/18
勇创佳绩|成都体育学院网球代表队在“农行杯”第一届四川省大学生网球锦标赛中获得佳绩
更多>>
院系动态
03/20
武脉相承续薪火,守正创新襄未来——武术学院邀请退休教师返校检查指导
03/19
新闻与传播学院研究生读书会颁奖仪式圆满举行
03/19
浙大城市学院郭晴教授应邀赴新传学院开展学术沙龙
03/19
深化学科服务,图书馆邀请研究生院开展专题交流
03/19
深化供需对接 聚力校企合作——艺术学院开展实习就业相结合的“访企拓岗”活动
更多>>
公示公告
03/18
成都体育学院竞技体校购置心理咨询服务项目竞争性比选公告
03/18
成都体育学院竞技体校2025年艺术体操器械采购项目结果公告docx
03/13
四川省2025年体考成都体育学院考点 户外大篷租赁服务采购项目(第二次)结果公告
03/13
2025年成都体育学院体考杂项物资采购项目结果公告
03/12
成都体育学院2025年招聘全职博士后公告